一、项目概况
本项目采购内容:为中央社会主义学院网络社院(全国统一战线网络学习平台)升级改造项目(一期)提供监理服务。
中央社会主义学院网络社院(全国统一战线网络学习平台)升级改造项目(一期)主要内容为:对网络社院平台完成功能及性能的优化提升;构建全国统一战线网络学习总体框架,完成基础支撑平台建设;建成全国共建共享知识中心;构建中央与省级网络社院工作协同工作平台,建立资源共享数据标准规范及相关技术接口,并实现数据分析与展现;构建更加完善的安全体系;为学员网络学习提供AI赋能。
二、项目技术要求
1.具体采购需求
服务阶段涵盖项目启动、设计、开发、部署、软件测试、代码审计、验收及质保期全过程监理。覆盖项目从前期设计、系统开发部署测试、项目验收、移交使用及质保期阶段的全部项目过程,工作内容具体包括:
(1)设计阶段监理
协助建设单位审查设计方案。监督设计单位完善设计文件,协助建设单位组织设计交底和专家评审工作,跟踪落实评审意见。
(2)项目准备阶段监理
协助建设单位审查承建单位的组织设计、专项方案、进度计划等。
审核承建单位的项目管理机构、人员配置等是否满足项目要求。
(3)开发阶段监理
对开发过程进行质量控制、进度控制、投资控制、合同监督、协调管理,推进项目并定期编制监理文件。
(4)验收阶段监理
协助建设单位组织验收工作,审核验收资料。
(5)质保期阶段监理
协助建设单位监督承建方处理质保期内出现的质量问题。
2.监理服务目标
(1) 质量目标:确保项目建设质量符合国家现行相关法律法规、技术标准、设计文件及合同要求。
(2)进度目标:确保项目按照合同约定的工期顺利完成,无重大工期延误。
(3)投资目标:严格控制项目投资,确保费用不超过批准的概算,有效控制工程变更费用。
(4)安全目标:确保项目实施期间无重大安全责任事故发生。
(5)信息目标:确保项目监理资料完整、准确、规范,及时传递和反馈项目建设信息。
3. 监理人员要求
(1)项目总监理工程师须具备3年以上信息化项目监理工作经验,且负责过5个以上类似信息化系统监理工作。
(2)监理团队须配备具备网络、软件、安全等专业知识的监理工程师,具有信息系统项目管理、软件评测、网络安全等相关专业技术资格证。熟悉信息化系统建设标准、规范和相关法律法规,具备项目监理、质量控制、风险管理等能力。配备人员数量与项目规模匹配。
(3)未经建设单位同意,不得更换总监及主要监理人员。
4. 监理成果交付物
(1)监理规划、监理实施细则。
(2)监理周报、月报、专题报告。
(3)质量、进度、资金控制记录及报表。
(4)会议纪要、监理通知单、工作联系单。
(5)测试报告、验收评估报告。
(6)完整的监理档案(项目验收后移交)。
5. 采购控制金额:53000元(含税)。
三、申请人的资格要求:
1.具有独立法人资格(需提供营业执照复印件及法人身份证)。
2.具备信息系统工程监理乙级及以上相关资质(需提供资质证明文件)。
2.近3年至少完成5个类似的网络课程平台项目监理案例(需提供业绩证明材料)。
3.信誉良好,近 3 年内无被吊销营业执照、责令停业等重大行政处罚或违法记录。(采购单位将在开标现场进行网上查询,如供应商有此类记录,将视为无效投标)
4.投标人(监理单位)不得与本项目的设计单位、承建单位、各类供应商存在隶属关系或任何其他利害关系,以确保监理工作的完全独立性和公正性(需提供承诺书,如中标后被查证承诺内容不实,将视为无效投标)。本项目不接受设计单位同时投标监理服务。
四、投标方式
时间:2026年2月2日 至2026年2月6日,每天9:00至17:30。(北京时间,法定节假日除外)
方式:凡有意参加投标者,请在规定的时间内,将上述准备资料的复印件加盖公章密封后,准备一正本一副本送至中央社会主义学院南门保安岗亭(地址:北京市海淀区万寿寺甲4号),联系电话:(010)68706918。
五、中标方式
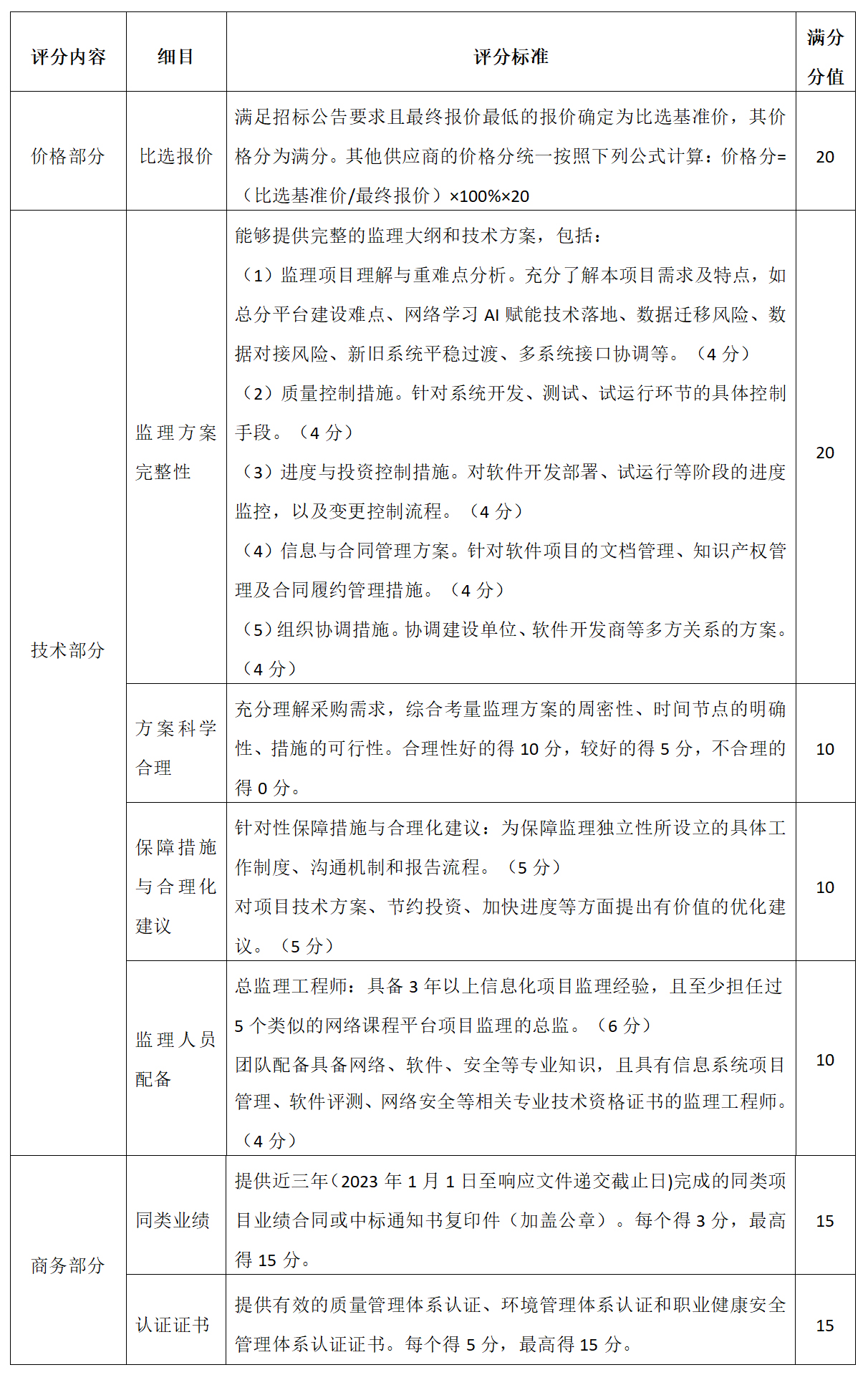
本项目采用比选形式,递交材料符合本项目要求的,综合得分最高的供应商中标。具体评分表如下:

六、公告期限
自本公告发布之日起5个工作日。
中央社会主义学院行政事务管理部
2026年2月2日

